2025年4月18日-20日,由2025年全国药用植物化学研讨会组委会、西安培华学院医学院作为主办单位,在福建·厦门盛大召开了“2025年全国药用植物学化学及植物资源药用开发与利用发展研讨会”。
会议旨在汇聚药用植物领域前沿研究与创新应用,联合业内众多知名专家学者,共同搭建起这场思想碰撞、成果共享的高端平台,为推动药用植物学科发展与产业创新注入强劲动力。会议邀请了全国各大高校、科研机构及企业的50多位专家学者,纷纷围绕药用植物研究领域的热点与难点问题,倾囊相授自己的科研成果与创新见解。



药学系学科带头人刘建利教授、药学系副主任牛睿副教授以及药学系专任教师梁雪参加本次会议。

刘建利教授作为专家代表及会议主持向与会嘉宾介绍了西安培华学院的建校历史和医学院的发展简况,并盛情邀请各位专家学者前往西安培华学院参观及指导。


接下来,刘建利教授代表西安培华学院,以“成骨生长肽及其衍生物的合成与活性优化” 为主题展开学术汇报。报告中,刘教授详细阐述了成骨生长肽在促进骨骼生长与修复方面的关键作用,通过大量实验数据与研究案例,展示了学院科研团队在成骨生长肽衍生物合成工艺上的突破性进展。他们通过对肽链结构的精准设计与优化,成功提升了成骨生长肽的生物活性与稳定性,这一成果为骨质疏松等骨骼疾病的治疗提供了全新的药物研发思路,也彰显了西安培华学院在生物医药领域的深厚科研实力。

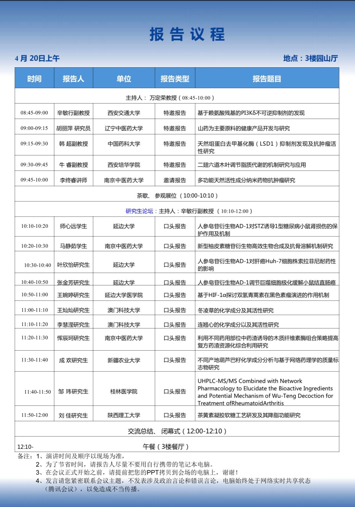
牛睿副教授也进行了题目为“二翅六道木叶调节脂质代谢的机制研究与应用”学术报告,引发了现场热烈讨论。报告从二翅六道木叶的天然成分分析入手,深入探究其调节脂质代谢的分子机制。研究发现,二翅六道木叶中的特定活性成分能够有效抑制脂肪细胞的分化与脂质积累,同时激活机体的脂质代谢关键信号通路。这一研究成果不仅为肥胖症、高血脂等代谢性疾病的治疗提供了天然药物选择,更展现了药用植物资源在大健康产业中的巨大应用潜力,赢得了在场专家学者的高度赞誉。

此次会议内容丰富、涵盖面广,不仅为专家学者们提供了一个交流学术成果、探讨行业发展趋势的平台,也让参会者们深入了解了药用植物研究领域的最新动态与前沿技术,拓展了学术视野。
通过本次会议的顺利召开,充分扩大了西安培华学院的知名度,也扩大了药学专业的业内影响力,并为科研合作与成果转化奠定了坚实基础。相信在学校众多科研工作者的共同努力下,药用植物化学与资源开发等领域将不断取得新的突破,为药学专业与学科发展做出更大贡献。