学院动态
学院动态
学院新闻

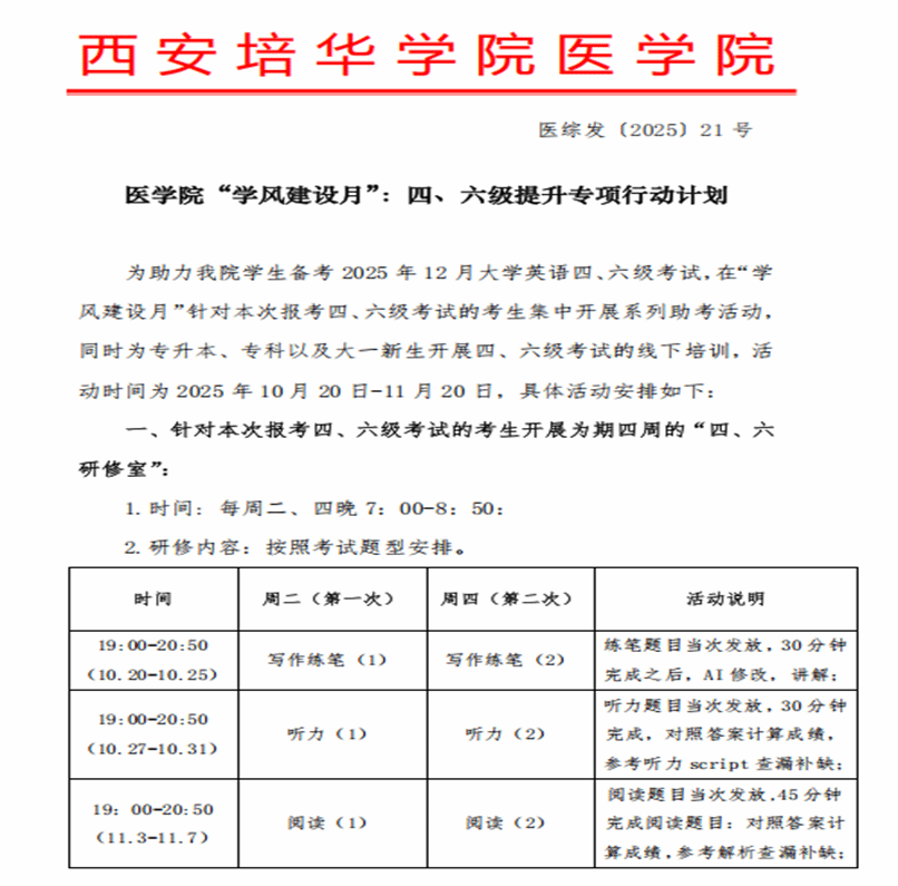
学风建设丨深耕学风强举措,医学院四六级成绩显著提升

时间:2026-03-17  作者:  来源: 浏览:

近日,全国大学英语四、六级考试成绩公布,医学院迎来喜人成果,整体过关率较上一学年实现明显提升,有效参考率均超 94%,各专业齐头并进,护理 2307 班表现尤为亮眼,成为学院学风建设的鲜活标杆。这份成绩的取得,是医学院紧扣“健康中国 2030”战略,聚焦 “六率” 提升、深耕精细化管理的扎实成效,更是学院构建 “尚学、督学、乐学、勤学、辅学、爱学”六大学风体系,推进全员、全过程、全方位育人的有力彰显。

本次四、六级考试,医学院覆盖护理学、医学检验技术、口腔医学技术、康复治疗学等6个专业,四级总参考 2121 人,有效参考 2019 人,整体通过率 15.70%,317人顺利通过且13 人成绩突破 500 分;六级总参考 278 人,有效参考 262 人,整体通过率 9.16%,24 人成功通关且 2 人斩获 500 +高分。其中2025 医学检验技术 01 班严澜曦以 561 分拿下四级最高分,2025 医学检验技术(专升本)02 班吕倾禾凭 579 分斩获六级最高分,用实力展现了医学院学子的英语学习成效。

护理 2307 班更是成为本次考试的 “明星班级”,该班 28 名学生中,18 人通过四级,通过率达 64%,2 人通过六级,通过率 7.1%,远超全院平均水平。班级以四六级备考为抓手,将学习从“个人事” 变为“集体事”,通过制定共同学习计划、开展小组 PK、定期复盘总结等方式,凝聚起强大的班级学习向心力,生动诠释了“勤学、善思、笃行”的优良班风,为全院各班级树立了学习典范。

亮眼成绩的背后,是医学院层层压实、精准施策的系列备考举措。学院高度重视四六级备考工作,将其纳入学风建设核心目标,专门成立学风建设领导小组统筹规划、督导评估,构建起全链条、立体化的备考帮扶体系。在督学压实责任上,学院以“学风建设月”为契机,召开学业导师会议,协同学生素质发展教研室+学业导师+辅导员三方力量,启动英语“晨读”计划,大英部负责老师针对各年级学生英语基础、学习特点及四级备考需求,从听力训练、阅读理解、写作指导、诵读训练等方面,制定专项英语早读模块,分阶段充实早读内容;在辅学搭建桥梁上,在四六级考试前两个月,针对此次报考四、六级考试的考生集中开展为期四周的“四、六级研修室”,通过开展模拟测试、组建跨班级备考小组,让互助学习在全院蔚然成风;在激学催生动力上,学院紧扣医学生升学、就业核心需求,强化思想引导,通过主题班会、专业实践等方式,让学生深刻认识到英语能力对职业发展的关键意义,从根本上激发学生备考的主动性和积极性,让四六级备考成为学生实现个人发展目标的自觉行动,真正实现以考促学、以学提质。

同时,学院落地落细 “教师+辅导员+朋辈” 三位一体帮扶机制,为学生备考提供全方位支撑。辅导员牵头统筹,制定班级个性化备考计划,每日组织晨读打卡督促学生积累医学英语词汇、朗读真题范文,每日进行督学并建立学业预警机制,对备考滞后学生重点帮扶、逐个突破;学业导师与专业教师结合医学专业特点,将医学英语知识融入四六级备考指导,精准破解学生“医学词汇难记、专业语境难懂”的备考痛点;朋辈力量主动发力,由通过四六级的学长学姐牵头组建帮扶小组,开展一对一辅导、经验分享会等活动,传承学院“传帮带” 优良传统,让优秀带动优秀。

从课堂上的专注听讲至课后的互助答疑,从图书馆的挑灯夜读到备考群的经验共享,医学院学子在 “比学赶超” 的浓厚学风中攻克备考难关。此次四六级成绩的显著提升,是学院学风建设的标志性成果,更是全体师生凝心聚力、深耕细作的必然结果。

接下来,医学院将以此次考试为契机,以护理 2307 班等优秀集体为标杆,持续深化 “抓学风、促教风、强学风” 系列举措,不断完善备考帮扶体系,丰富特色备考活动,把学风建设融入人才培养全过程,以更实举措、更优服务助力学生提升英语综合能力,为医学生夯实专业基础、走好未来职业道路筑牢根基,以学风建设新成效推动学院人才培养质量再上新台阶。