我校将于2024年3月23日对不同类型入学申请者组织进行分类考试招生考试,考生须知如下:
一、报名时间
拟向我校提出入学申请的考生必须于2024年3月15日9∶00至3月18日17∶00,登录陕西省教育考试院门户网站(网址:https://www.sneea.cn)或陕西招生考试信息网(网址:https://www.sneac.com),依据本人意愿向我校提出申请。
报名通道 点击直达
二、报名确认
1、考生于2024年3月23日前进行确认,签订“考试诚信承诺书”,领取我校测试科目准考证。
2、2024年3月23日为考试日,考生须携带本人第二代“居民身份证”原件、准考证,参加相应专业类考核科目的测试。
三、考试时间

温馨提示: 请考生8: 30 前到达我校招生与就业指导中心,集合备考。
四、考试地点
西安市长安区常宁大街888号西安培华学院长安校区
乘车路线:地铁2号线(何家营站B出口);公交车500路、323路、324路、335路、338路、332路(培华学院站)
五、联系方式
咨询热线:029-85680000
咨询QQ:800002210
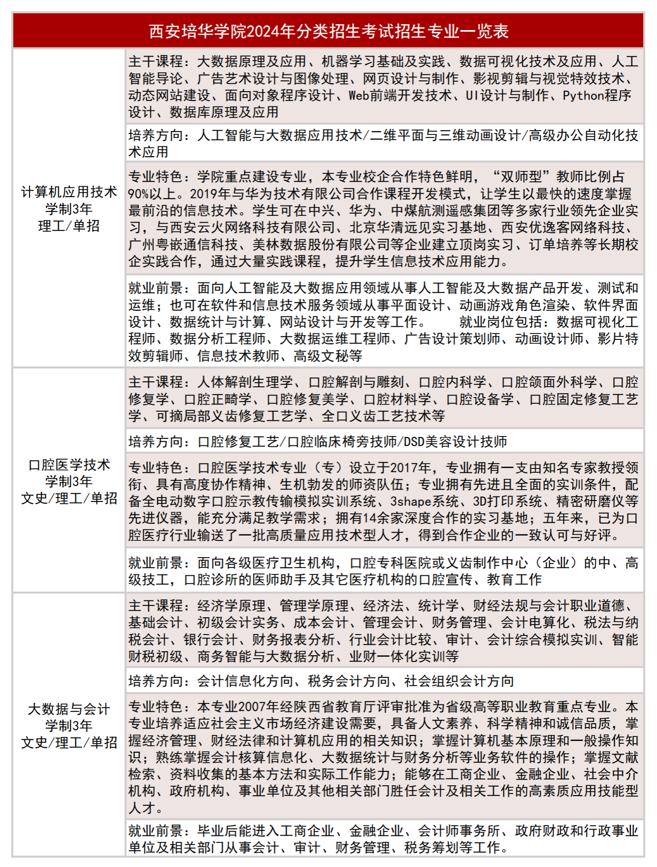
附:西安培华学院2024年分类招生考试招生专业一览表

若有任何问题,请通过官方咨询渠道联系我们。