为鼓励、帮助品学兼优,家庭经济困难的学生完成学业,学校进一步完善学生资助体系,实行“奖学金、助学金、生源地助学贷款、困难补助、减免学费”等资助措施,用实际行动践行大爱理念。学校各类奖、助学金覆盖率达45%。其中:国家奖学金8000元/年/人,国家励志奖学金5000元/年/人,国家助学金2500元/年/人—3500元/年/人。学校为奖励品学兼优的学生特设培华“励志之星”奖学金、姜维之奖学金、培华奖学金、力学奖学金、社会实践奖学金等多项奖学金。2016年学校专门拿出400多万元,设立了新生奖助学金,鼓励优秀学子报考我校的同时,力争不让每位家庭经济困难的学生辍学。 具体奖项设置及申请流程如下:
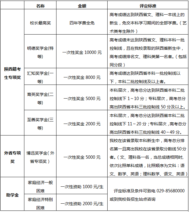
一、2016年新生入学奖助学金金额及评定标准

二、2016级新生奖学金发放原则及申请办法
1、申请途径:
考生可登录西安培华学院招生信息网,点击“新生奖助学金申请”专题页面,根据提示向我校提出申请或关注西安培华学院官方微信公众账号,按要求申请。
2、申请时间:
从即日起至志愿填报前一天结束。
3、符合奖学金评定标准的新生,奖学金通知书将与录取通知书一起发放;奖学金于新生报到时兑付。
三、2016级新生助学金申请办法
1、新生助学金评定程序:
申请助学金的新生,学生本人报到注册后三个工作日内持交费凭证原件及复印件在学生服务中心申请并提交家庭经济情况调查表以及相关佐证材料,学生服务中心根据学生家庭经济状况以及调研核实的情况,结合学生的生源地及所在二级学院的申请情况进行双向审核、评议,最终由学校家庭经济困难学生认定工作领导小组复核、确认,并在全校范围内公示三个工作日,无异议后确认受助名单,助学金将于10月中下旬发放。
2、新生助学金申请条件:
且有下列情况之一,可申请家庭经济一般困难学生:
(1)城镇低保户或农村低保户家庭;
(2)家庭成员中有两个(含两个)以上正在接受高等教育的;
(3)直系亲属因患重大疾病需支付大额医药费用;
(4)家庭因突发性变故造成人身及财产重大损失的;
(5)家庭遭遇不可抗力或自然灾害的。
家庭经济一般困难学生中有下列情况之一者,可申请家庭经济特别困难学生:
(1)孤儿、烈士子女、优抚家庭子女;
(2)父母重病且来自贫困及边远地区的;
(3)学生家庭所在地区发生重大自然灾害或突发性灾祸,造成家庭经济困难的学生。