当代大学生面临着种种困惑,帮助学生正确面对并处理这些问题,拥有一个健康的心灵,是我们的重要任务,心理情景剧在大学生心理辅导和心理治疗方面能够发挥独特和良好的教育作用和效果,是高校开展大学生心理健康教育的一种有效的教育辅导方式。学校特举办第十一届心理情景剧大赛,通过心理情景剧活动,为同学们提供一个讲诉内心情感的平台,同时丰富我校学生的课余生活,帮助提升学生的心理素质。
大 赛 详 情
大赛主题
以剧为名,演绎热辣滚烫的青春
大赛时间
3月——4月〔校级初赛4月10日)
活动对象
西安培华学院全体学生
作品内容与要求
1、校园心理情景剧的表演形式有:音乐剧、话剧、小品、哑剧、歌舞剧等,参赛剧目须原创,不得抄袭。
2、比赛内容要展示我校学生良好的精神面貌,能够反映大学生积极向上的人生态度,立志成才的强烈意愿、服务社会的责任感,通过心理情景剧表演,达到增强学生人生自信心,树立正确的世界观、价值观和人生观的目的。
3、表演内容要紧扣心理主题,表达的思想和内容积极向上,具有教育意义,重点突出心理冲突和心理活动过程。做到既提出问题,又解决间题,使学生在体验中、在表演中、在观看中得到教育和启发,发展学生心理潜能,锤炼心理品质。
4、参赛剧目自行征集演员,参演作品所需道具(桌子或椅子),其他道具、服装自行筹备。
5、心理剧表演,时间为10-15分钟,要充分运用各种表演形式,恰当使用道具,要做到表演形式的直观、生动、有趣。
参与方式
上报院系进行初选,通过后进入校级初赛。
心理情景剧大赛优秀作品推荐表

备注:
主题词(自拟、参考样式)︰生命教育、民族友好、环境适应、自我管理、学习成才、人际交往、交友恋爱、求职择业、人格发展、情绪调节、危机防控、网络育心等。
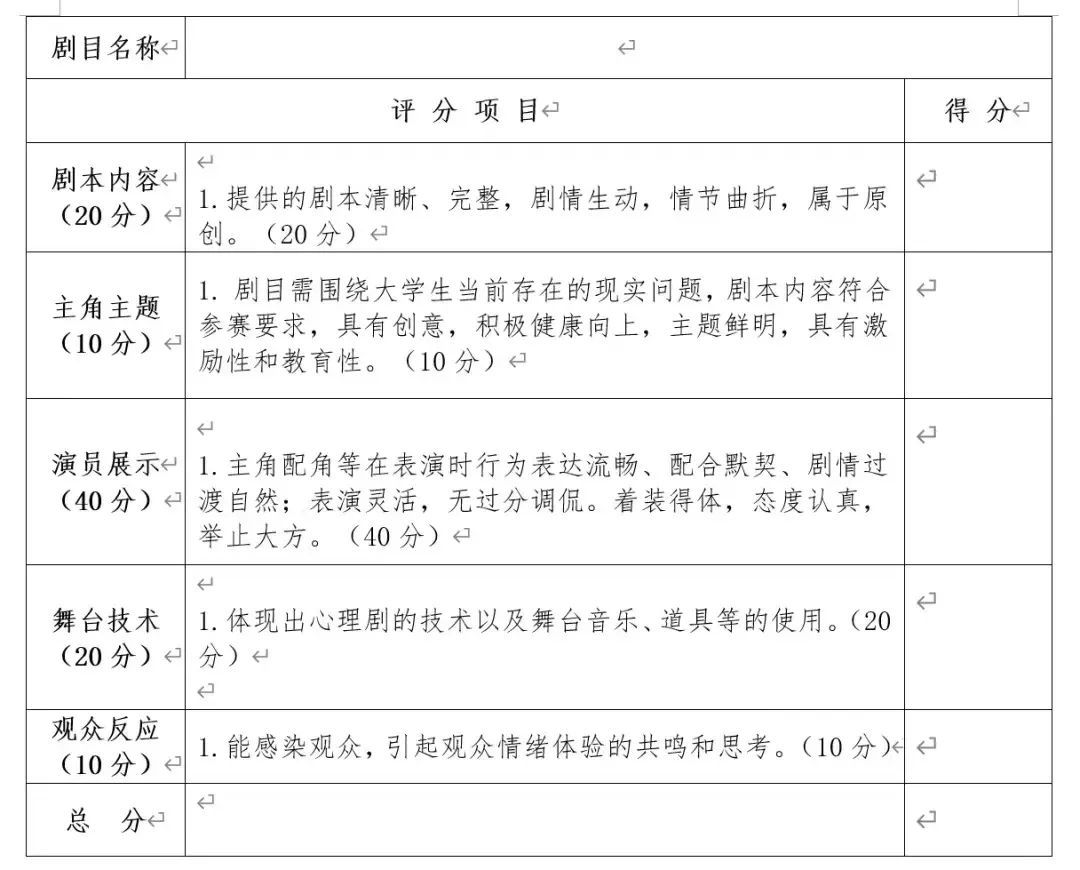
情景剧初赛/复赛剧目评分表

赛事补充
大赛评委组成
相关专家
奖项设置
1、集体奖项:
一等奖一个,证书+奖品
二等奖二个,证书+奖品
三等奖三个,证书+奖品
2、个人奖项:
优秀指导老师奖6名
优秀演员奖6名