走进培华
图书馆
欢迎访问学生服务中心网站!
机构设置
部门概况
业务岗位职责
教研室
综合办公室
学生资助管理
思政教育管理
社区服务管理
征兵工作站
民办高校学生工作发展研究中心
学生学习发展中心
队伍建设
政策文件
工作动态
名优辅导员
思政教育
政策文件
姜维之班创建
国旗下的微课堂
五育并举
日常管理
政策文件
每月要点
学生事务
学风建设
安全教育
学生资助
政策文件
奖学金
助学金
勤工俭学
社区服务
政策文件
社区风采
社区日常管理
下载专区
当前位置:
网站首页
>>
社区服务
>>
政策文件
>> 正文
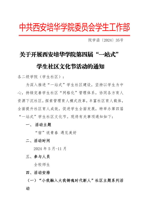
关于开展西安培华学院第四届“学生社区文化节”活动的通知
发布者:
[发表时间]:2024-05-10
[来源]:
[浏览次数]: