摘 要:军事理论课程思政建设是一项系统工程,既需要入脑、入心、入行,也需要落地、落实、落细,军理课教学团队将聚焦“培养什么人、怎样培养人、为谁培养人”这一教育的根本问题。文章以“五育融合”为视角,阐述了“五育融合”理念来源;从精神培育、军事素养、立德树人梳理了民办高校军事理论课程思政的意义;契合“五育融合”理念,以西安培华学院为例分别从不同层面梳理了民办高校军事理论课程思政实践路径,旨在为军事理论课程思政研究提供参考。
关键词:“五育融合”;民办高校;军事理论课;课程思政;强军思想
前言
为适应立德树人根本任务和强军目标的根本要求,增强学生国防观念和国家安全意识,提高学生综合国防素质,2019年教育部、中央军委国防动员部联合制定了《普通高等学校军事课教学大纲》,以指导新时代大学生进行国防教育和军事训练。当前,民办高校作为培养社会各界人才的重要机构,不仅需要关注社会需求的变化,还应不断加强对军事理论的研究,以更好地满足社会的需求。为此,本文集中探讨在“五育融合”下的民办高校军事理论课程思政如何开展实践工作。
研究背景
随着国家力量的不断增强和国际地位的提升,国家安全意识得到了进一步的提升。军事理论课程作为培养学生国家安全意识和国防观念的重要途径之一,受到了广泛关注。《高等学校课程思政建设指导纲要》指出“所有教师、所有课程都承担好育人责任,使各类课程与思政课程同向同行,将显性教育和隐性教育相统一,形成协同效应,构建全员全程全方位育人大格局”。当前,民办高校作为培养高素质人才的重要阵地,需要加强对军事理论的研究,以适应国家安全需求和军事科技发展的要求。同时,军事理论课程作为高校思想政治教育的重要组成部分,对培养学生的思想道德素质和国家观念具有重要作用。因此,对军事理论课程思政研究的关注也得到了提升。
2022年,党的二十大报告提出“加快军事理论现代化”,习近平强军思想是当前党的军事指导理论的最新成果,是中国化、时代化的马克思主义军事理论,亦为推进民办高校军事理论课程现代化发展提供了科学指南和根本遵循。军事理论课程内容中蕴含着习近平强军思想、社会主义核心价值观、中华民族优秀传统文化、宪法法制、爱国主义、英雄主义等丰富的思想政治教育元素,因而加强军事理论课程思政实践对于充分发挥课程育人作用,提高民办学校人才培养质量具有重要意义。
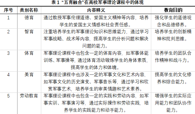
“五育融合”概述
2019年,中共中央、国务院印发的《中国教育现代化 2035》的文件中提出:“促进德育、智育、体育、美育和劳动教育的有机融合。”“五育融合”是指全面培养学生的德、智、体、美、劳五个方面的素养。同过去提出的“五育并举”理念不同,五育融合更偏向于培育目标的完整性和渐进式教育方式,在民办高校军事理论课程之中,“五育融合”内容具体如表1所示。其目的是培养全面发展的综合型人才,使大学生在德、智、体、美、劳五个方面都能够得到充分的发展和提高。通过融合五育,学生能够全面发展,具备良好的道德品质、广博的知识、健康的身体、艺术的素养和实践能力,为未来的学习和生活奠定坚实的基础,为我国将来的军事事业和社会发展作出应有的贡献。

“五育融合”视域下民办高校军事理论课程思政的意义
(一)培养正确国防观念,强化国防建设认知
军事理论课程思政能够通过教授军事理论知识和军事文化,培养学生的国防观念和国家安全意识。学生能够深入了解国家的安全需求和社会的发展需求,加深对社会责任的认识,培养学生为国家和社会作出贡献的意识和能力。这有助于学生树立正确的国家观念,增强国防观念、国家安全意识和忧患危机意识,增强对国家安全的重视,提高对国家发展和国防建设的认知。
提升学生国防素质,传承军队红色基因
军事理论课程思政注重培养学生的德、智、体、美、劳五个方面的素养。即通过学习军事理论知识、参与军事实践活动以及锻炼身体,大学生能够全面发展,提高综合素质和综合能力,为未来的学习和工作奠定坚实的基础。大学生通过了解掌握军事基础知识和基本军事技能,进而增强国防观念、国家安全意识和忧患危机意识,弘扬爱国主义精神、传承红色基因,进而有效提高学生综合国防素质,强化其批判性思维下的分析能力、调查能力、辨别能力、执行创新能力。
(三)有效落实立德树人,培育学生奉献精神
军事理论课程思政是实施立德树人的重要途径之一。即通过军事理论的教学,可以培养学生的道德品质和价值观,引导学生树立正确的人生观、价值观和世界观。通过大量的军事活动案例,学生可不断感悟和积累对军事活动的认知经验,形成军事活动的观念和价值标准,并从社会建设的旁观者到亲身感受参与者的转变,增强学生的社会责任感,坚定社会主义信念,形成遵纪守法艰苦奋斗的优良品质。同时,通过军事实践活动,学生能够锻炼坚韧不拔、顽强拼搏的品质,培养学生的奉献精神。
四、“五育融合”视域下民办高校军事理论课程思政实施思路
(一)思想引导层面:强化思想政治教育的导向
结合民办高校学生特点,将军事理论课程纳入思想政治教育体系中,突出培养学生的爱国主义精神、集体主义精神和社会主义核心价值观等重要思想观念,使学生树立正确的世界观、人生观和价值观。同时,通过可以与军队理论部门建立合作关系,开展军事理论课程的教学研究和实践活动。定期邀请军队教员来校授课或组织学生到军队实习,进而加深学生对军事理论的理解和实践经验。
(二)教学方式层面:注重知识与实践相结合
军事理论课程应注重理论与实践相结合,通过军事理论的学习与实践活动相结合,目前许多民办高校在开展军事理论课程过程中实践环节内容相对较少,应强化提高学生的实践能力和应用能力。通过组织学生参观军事基地、军事演习等实践活动,进而加深对军事理论的理解和应用。同时,民办高校在开展军事理论课程还应注重培养学生的创新能力,鼓励学生在课程学习中提出新的观点和思考问题的方式,培养学生的创新意识和创新思维,为国家和社会的发展作出贡献。
(三)课程内容层面:贯穿军事理论与思政协同
民办高校军事理论课程在“五育融合”理念之下,应注重思想政治教育的导向,充分发挥军事理论育人手段,在课程中契合思政理念解读新时代军事理论实践育人的科学内涵,将有助于在实际工作中深化军事理论课程育人的科学性、时代性、实效性。通过构建完善的军事理论课课程思政教学体系(图1),以“习近平强军思想为遵循”思政元素搭建育人体系,契合创新思维开发、家国情怀厚植,安全素养培育等内容,环环紧扣,进一步增强民办高校大学生的国家安全意识和忧患危机意识,有效传承弘扬爱国主义精神、传承红色基因。

五、“五育融合”视域下民办高校军事理论课程思政实践路径
《军事理论》课程思政建设对于充分发挥课程育人作用,提高学校人才培养质量具有重要意义。西安培华学院作为陕西民办高校的标杆院校,经过一年的“课程思政”建设摸索实践,主要通过“五育融合”实践来推进《军事理论》课程思政建设。
(一)德育实践路径:强化爱国主义教育
军事理论课程应当注重培养学生的爱国情怀和民族自豪感。通过讲授军事历史、军事战略等内容,引导学生深入了解国家的历史背景和发展进程,培养他们对祖国的热爱和忠诚。推进课程思政建设,教师是关键。因此,必须推动军事理论课教师进一步强化育人意识,找准育人角度,提升育人能力。西安培华学院军事理论课教学团队通过定期召开课程思政建设专题会议,传达学校文件要求,要求全体军理课教师统一思想认识,树立课程思政意识,通过各项培训、教学观摩、实地教学、外出调研等,开拓视野,丰富专业知识,提升军事理论课程思政教学能力。
(二)智育实践路径:培养国防观念
军事理论课程教学内容应巧妙、自然地融入思政要素,以理服人,以情动人,将价值引领、知识传播、能力养成有机统一,使课程教学大纲变成课程育人大纲,把课程教育和思政教育结合达成“春风化雨、润物无声”的效果,才能有效落实立德树人的根本任务,推动课程思政建设落地。在具体的智育实践之中,西安培华学院军事理论课程重视培养学生的国防观念和安全意识。通过定期开展讲授国家安全战略、军事装备等内容,引导学生认识到国家安全对于国家发展和人民生活的重要性,进一步了解我国国防体制、国防政策以及国防成就,激发学生的爱国热情,学生们进一步熟悉国防法规、武装力量、国防动员的主要内容,亦激发了他们对国家安全的责任感和参与意识。
体育实践路径:增强团队合作能力
军事理论课堂教学的水平,将会直接影响课程思政的实际效果。因而军事理论课要想达到预期的思政教学效果,需要通过生动活泼的教学形式与之匹配。为此,西安培华学院军事理论课程通过运用课堂讲授、启发式、互动式、案例教学、战例教学、情感共鸣等多样化的教学方法,通过组织学生参与军事训练、模拟作战等实践活动,培养学生的团队合作能力和领导才能。例如参加西安某军事俱乐部近距离观看循迹车、旋翼机表演,聆听航模飞行原理及飞行器主要构造,并且亲身体验VR模拟操纵航模实践。通过实践训练,学生可以学习到团队协作、组织管理等重要技能,提高他们的组织能力和领导能力。通过调动和激发学生课堂学习积极性,营造了生动活泼的教学氛围,有效提高了教学质量。
(四)美育实践路径:弘扬爱国奉献精神
军事理论课程可以通过讲授军事文化、军事艺术等内容,传承和弘扬我国丰富的军事文化。在美育实践过程之中,西安培华学院军事理论课程根据各章节的教学目标,结合教学内容,挖掘凝练思政案例,融入教案,推动课程思政建设落实。通过学习军事文化,学生可以了解到军人的品质和精神追求,培养他们的爱国情感和奉献精神。例如在讲授国防概述时,根据“培养家国情怀,树立忧患危机意识”的思政目标,并根据教学内容将近代国防的屈辱历史融入教学内容,形成典型思政案例,帮助学生正确的认识历史和树立家国观念。
(五)劳动教育实践路径:积极开展综合实践活动
劳动教育作为军事理论课程的载体之一,是培养大学生爱军情怀,树立强军兴军信心思政教育目标的关键一环。过去传统的军事理论课程主要以课堂授课为主,西安培华学院在开展军事理论课程中不断创新,通过开展社会实践活动,引导学生关注社会问题,培养大学生的社会责任感和公民意识。通过组织学生参与社区服务活动、参与军事文化社会调研活动、军营户外拓展训练基地、红色军事博物馆体验、联系驻地部队组织学生参加军事劳动体验活动,增强学生投身军营,建设国防的决心,使学生了解到军事活动的多样性和复杂性,增强他们的社会适应能力和解决问题的能力。
六、结语
综上所述,军事理论课程思政的目的是让学生充分认识军事国防的重要性,了解大学生的责任和使命。在“五育融合”视域下,民办高校军事理论课程的思政实践路径应当注重培养学生的爱国主义情感、国防观念、团队合作能力、军事文化素养以及社会责任感,使大学生能够成为有爱国情怀、有责任担当的社会主义建设者和接班人。
作者简介

柴成华,男,汉族,中共党员,陕西襄汾人,国家三级心理咨询师、健康管理师、创业指导师、北森高校就业指导师。现任法学院学生干事兼学院第一党支部支部书记,从事大学生思想政治教育多年,指导学生参与各类竞赛20余次,发表思政方向论文5篇。曾获陕西省第二届生态文学创作优秀指导老师,获评西安培华学院年终考核优秀辅导员、优秀党务工作者、社会实践优秀指导老师、就业先进个人等荣誉称号。