这是社管君陪伴你的第2688天~

星辰计划骨干培训,旨在点亮每一位潜力无限的精英之星。通过深度培训与策划汇报,激发内在潜能,磨砺领导才能,使学员们如星辰般璀璨夺目。在这里,你将与志同道合的伙伴们共同成长,为未来的辉煌蓝图添砖加瓦,共同创造璀璨的明天!
第一项
奏唱共青团团歌

第二项
介绍到场嘉宾
校团委社团管理部部长、社团团工委书记 罗娜
校团委干事 陈天航
社团团工委副书记 卞银姗
社团管理部副部长 李建乐
社团管理部副部长 涂盼盼
社团管理部副部长 王诗晴
社团管理部副部长 杨雨欣
社团管理部副部长 杨澜
社团管理部副部长 孟为
第三项
社团管理部副部长李建乐宣读
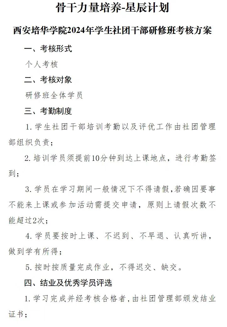
《2024年学生社团星辰计划骨干培训研修班
考核方案》


第四项
社团团工委副书记卞银姗宣读
《2024年学生社团星辰计划骨干培训研修班团支部
任命通知》


第五项
校团委干事陈天航进行
《青年兴则国家兴,青年强则国家强》主题分享

在分享中,陈天航老师主要讲述了“新时代的青年人如何有作为?”
需把牢“有理想”的首要标准。心有所信,方能行远。坚定理想信念是青年立身之本、立志之根。作为中学生,需要感受新变化、了解新发展、理解新梦想。在学习中要理解中国梦是什么样的梦想,党和国家为实现中华民族伟大复兴的中国梦确定了哪些发展理念、发展战略和发展举措。同时,在弄明白观点的基础上,更重要的是认同与践行,学以致用、知行合一。
需突出“敢担当”的时代要求。责任是一个人分内应该做的事情。从已有的生活经历中,我们不难发现,责任来自对他人的承诺、职业要求、道德规范、法律规定等。广大青年担当建设现代化社会主义强国的历史使命,是中国特色社会主义事业兴旺发达的希望所在,要努力做“四有”青年。为了解决人民日益增长的物质文化需要同落后的社会生产之间的矛盾,“富国的一代”青年在党的领导下敢闯敢干、引领风尚,积极投身到了“一团两户”“希望工程”“创业致富”的浪潮中。
需锤炼“能吃苦”的坚毅品格。“艰难困苦,玉汝于成”。艰苦奋斗是中国共产党的优良传统和作风。与前辈们相比,当代青年成长在物质更加丰裕的年代。当代青年吃苦的表现形式已经有了很大变化,当代青年不会再经历上山下乡的历练,也很少会有吃不饱肚子的担忧。没有任何理由怨天尤人,应当像青年习近平那样,敢于吃苦、乐于吃苦、善于吃苦、不忘吃苦,在奋斗中创造属于自己的无悔青春。
需弘扬“肯奋斗”的光荣传统。天行健,君子以自强不息。中国人民是具有伟大奋斗精神的人民。习近平总书记强调“空谈误国,实干兴邦”。任何事业的成功都是一个艰苦奋斗的过程,要把梦想变为现实需要脚踏实地,埋头苦干,不懈奋斗。奋斗是永恒主题。发展没有止境,实践没有止境,奋斗也不会有止境。物质条件的改善不是奋斗的唯一目标,精神生活、综合能力、社会贡献等等,都应该是人生必须的追求。
当代青年的成长期、奋斗期与全面建设社会主义现代化国家、以中国式现代化全面推进中华民族伟大复兴的伟大进程高度重合,肩负的使命无比光荣、担当的责任艰巨繁重。要勇敢肩负起时代赋予的重任,志存高远,脚踏实地,努力在实现中华民族伟大复兴的中国梦的生动实践中放飞青春梦想。

第六项
罗娜老师总结发言

星辰计划
一是注重实践锻炼,全面提升个人综合素质。作为新一任的学生社团骨干,应熟悉学生社团日常管理、活动策划、团队协作等方面的工作常识,牢记个人使命和责任担当,发挥榜样模范带头作用,使社团成员、社团整体氛围向好向善发展。
二是肩负社团重任,持续助力校园文化繁荣。各位同学应转变身份角色,立足个人能力、基于社团实情,完成社团常规工作的基础上深挖社团特色,将学生社团文化发展与学生个人成长、社团综合发展、学校文化繁荣相结合,持续打造覆盖度高、影响力强、知名度高的学生社团。
三是加强社团交流,搭建沟通服务多元平台。在本次社团社团骨干培训班的过程中,社团管理部将社长下午茶融入课程安排,通过互动小游戏链接交流新平台,打破社团壁垒,打造交流共享。也希望各位社团骨干们通过媒体媒介、交流研究、平台共享等多元化形式进一步增强社团成员之间、学生社团之间、社团学生与指导老师之间的沟通交流,融合多方资源共同服务社团成长。
合影留念

星辰计划骨干培训开班仪式圆满举办,希望我们在未来的日子里,能够继续携手前行,共同为实现目标而努力。愿星辰计划的每一颗种子,都能生根发芽,照亮我们前行的道路。培训不止,智慧长存,愿所学化为行动,照亮前行之路!
后续培训计划
第二讲
星辰计划各部门大二干部汇报ppt,考试
1
培训时间
2024年6月17日 18:30
2
培训地点
博远楼J201
第三讲
星辰计划各小组汇报策划案
1
培训时间
2024年6月18日 18:30
2
培训地点
博远楼J201
第四讲
星辰计划结业暨颁奖仪式
1
活动时间
2024年6月20日 19:00
2
活动地点
恒友楼四楼