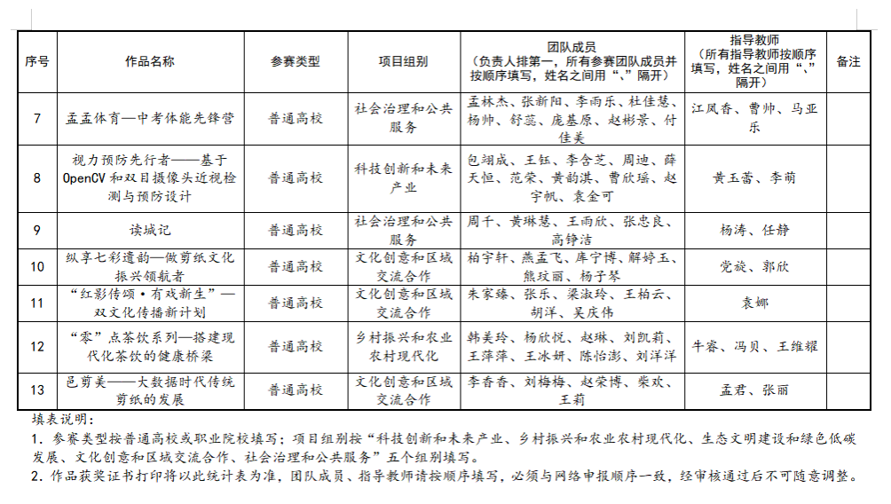
根据第十二届“挑战杯”陕汽集团陕西省大学生创业计划竞赛规则和评审要求,结合校赛成绩和专家评委意见,经学校终审,拟推荐以下作品参加陕西省竞赛,现将作品名单(排名不分先后)公示如下:


公示期间:2024年5月8日-12日
公示期间,如有异议,请以电话或书面形式实名制提出,反映情况需坚持实事求是的原则,以便调查核实。
联系人:王青 教务管理中心
王朋 校团委
联系电话:029-85680160
邮箱:xaphgqt@163.com
西安培华学院教务管理中心 共青团西安培华学院委员会
2024年5月8日