西部计划
西部计划报名指南来啦
这是一场青春的赴约,一个郑重的承诺
为深入学习贯彻习近平新时代中国特色社会主义思想,投身西部基层干事创业,现就我校2021年大学生志愿服务西部计划志愿者招募工作通知。即日起至5月20日,我校2021年应届毕业生可通过登录西部计划官方网站(网站网址:http://xibu.youth.cn/),在西部计划报名系统中进行注册报名。

你想了解的西部计划
大学生志愿服务西部计划项目(简称“西部计划”)是由共青团中央、教育部、财政部、人力资源和社会保障部联合组织实施的一项国家重大人才工程。
西部计划自2003年在我省实施以来,已累计选派17000余名大学生志愿者到全省100余个县(区)基层单位服务。长期以来,广大志愿者扎根基层、接续奋斗,为我省经济社会发展做出了积极的贡献,受到了当地政府和人民群众的高度赞扬,成为基层建设的一支重要的青春力量。

选拔条件?
(一)2021年我校统招应届毕业生,具有志愿精神;
(二)学分总绩点(或学业成绩)排名在本专业同年级学生总数的70%之内;
(三)如期获得毕业证书;
(四)通过本校毕业体检和西部计划体检;
(五)本科学历优先;
(六)优秀学生干部优先;
(七)同等条件下有基层工作、志愿服务经历或者曾获校级及以上表彰奖励、担任过各级团学组织学生干部的优先。

如何报名?
网上报名:
报名学生登陆西部计划官方网站(网站网址:http://xibu.youth.cn/)进行注册报名,填写报名表并选择三个意向服务省份。报名流程详见:
https://mp.weixin.qq.com/s/95mhcIEgoG6w4r4W_eQIDQ
服务内容:
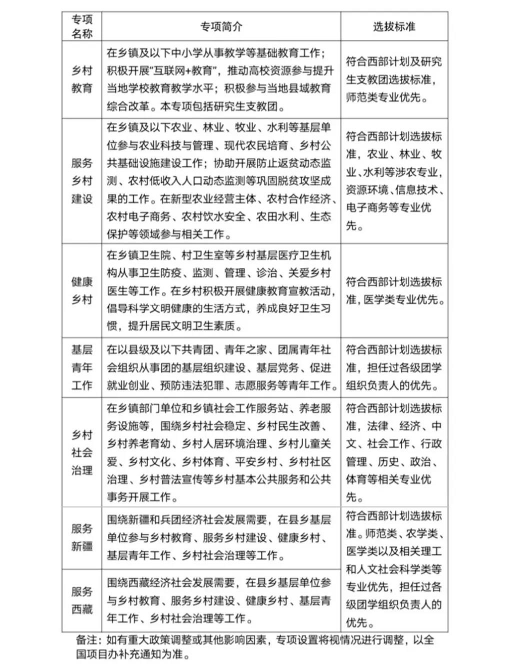
乡村教育、服务乡村建设、健康乡村、基层青年工作、乡村社会治理、服务新疆和服务西藏7个专项

报名时间:
2021年4月—5月20日(报名系统已经开放)

工作流程
(一)审核备案
学生完成网上报名后,下载打印《报名登记表》,同时递交《学业成绩表》。《报名登记表》须经本人辅导员审核签字、所在二级学院党组织盖章,《学业成绩表》须由所在二级学院加盖公章。
资料完备后,交至我校西部计划项目办(项目办设在校团委,恒友楼中厅学生服务中心),对报名信息进行真实性审查并备案。
(二)笔试、面试
审查通过后,校团委协同党委学生工作部、招生与就业指导中心等相关部门,组织笔试、面试,考查志愿者基本素质、心理健康水平、逻辑与语言组织能力、志愿精神、沟通表达能力等。
(三)体检
我校志愿者通过笔试、面试后,由招录省项目办组织统一体检。(具体时间、地点请以省项目办具体通知为准。)
(四)公示
体检合格后,对候选志愿者进行公示,公示结果无异议的被正式录取为该年度西部计划志愿者,并签订《招募协议》。

有哪些保障?
政策保障
2021 年大学生志愿服务西部计划志愿者按照《关于统筹实施引导高校毕业生到农村基层服务项目工作的通知》(人社部发【2009】42 号)等文件有关精神享受相关政策。有关信息可登陆西部计划官方网站(http://xibu.youth.cn)查询。
经费保障
(一)志愿者补贴
志愿者服务期间,中央财政按照西部地区每人每年3万元(南疆四地州、西藏每人每年4万元)、中部地区每人每年2.4万元的标准给予补助。地方财政统筹中央财政补助资金和自身财力,按月发放志愿者工作生活补贴。同时,志愿者服务所在地列入国家艰苦边远地区津贴范围的,有艰苦边远地区津贴;全省志愿者享受交通补贴。(如后期政策有变化,按最新政策执行。)
(二)志愿者保险费用
志愿者服务期间,省项目办为志愿者购买大学生志愿服务西部计划综合保障险,保费每人350元人民币。同时,各级项目办将联系各级财政为志愿者统筹购买社会保险,社会保险个人缴纳部分在志愿者工作生活补贴中代扣。
(三)志愿者体检费
由中央财政按照人均200元的标准给予支持。

联系方式
地 址:西安培华学院校团委(恒友楼中厅学生服务中心)
联 系 人:刘子阳
联系电话:029-85680162
邮 箱:xaphgqt@163.com
到西部去、到基层去
到祖国和人民最需要的地方去
西部计划,我们在等你!快来报名吧!