当前位置: 网站首页 >> 团学动态 >> 团学简讯 >> 正文

2023年第九届全国大学生暑期实践展示活动开始了!

发布者: [发表时间]:2023年09月05日 22:59 [来源]: [浏览次数]:

  

TUAN

丨我值年少  书生意气  有活力的文化平台丨


今年是中国青年报社主办的全国大学生暑期实践展示活动举办的第九年。


往年,来自清华大学、北京大学、浙江大学、上海交通大学、华中科技大学、武汉大学等上千所高校的团队,通过校方推荐或团队自荐的方式,报名参与了相关线上和线下的活动。






往年线下交流会现场


《中国青年报》刊发相关报道和名单


全国大学生暑期实践展示活动旨在深入挖掘和展示大学生暑期实践中的优秀成果,充分发挥优秀团队的示范引领作用,进一步激发大学生了解国情、服务社会的主动性,培养创新精神,提升责任感和使命感,引导大学生不断探求社会主义核心价值观的深刻内涵,聚集践行社会主义核心价值观的强大力量。


今年,活动又来了!




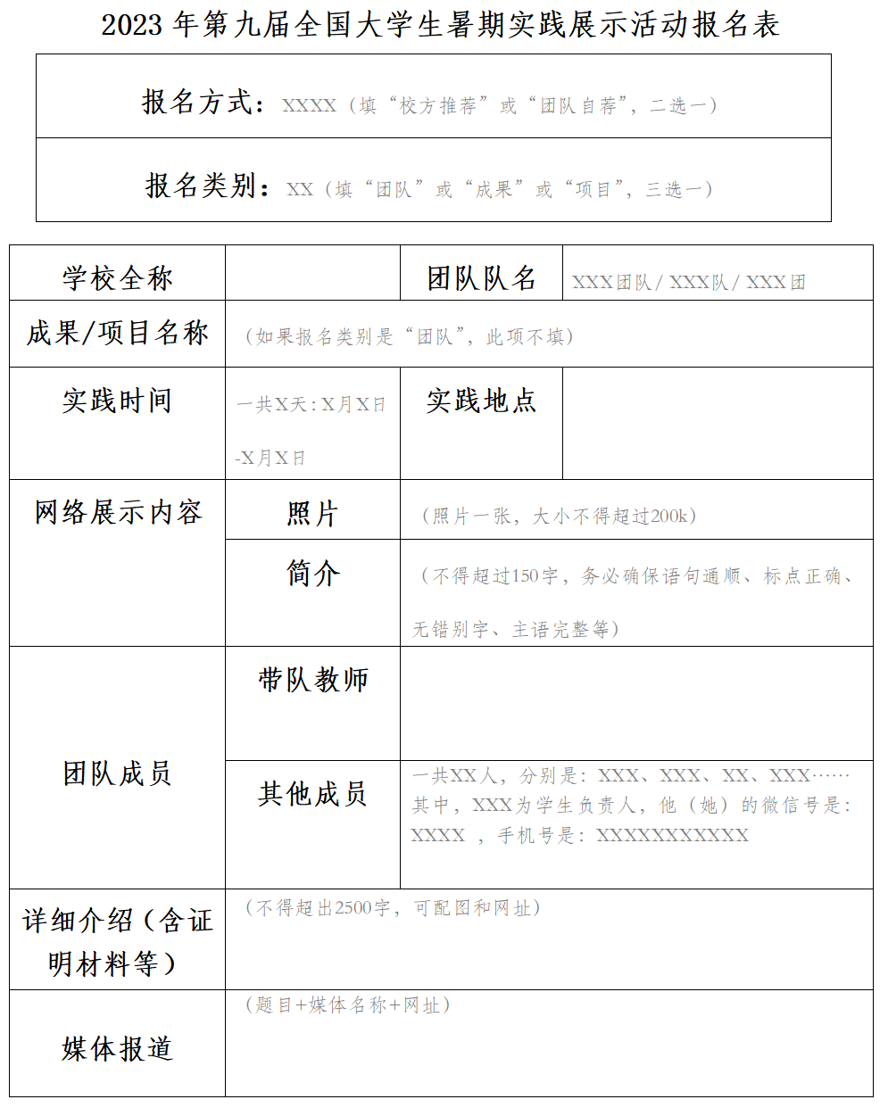
报名表和汇总表

下载链接:

https://pan.baidu.com/s/1htQOvI9THksTihSYEWfFvA?pwd=2023

提取码:2023


或者


给微信公众号“中国青年报”

回复“报名表” 3个字

即可接收下载链接


△报名表