亲爱的朋友们
告诉你们一个好消息
你们期待已久的
西部计划报名通道
已!开!启!
随着西部计划招募临近
不少有志青年每天都在询问报名时间
而今天也是为团团们送来了
一份暖春的“秋波”

4月14日,共青团中央、教育部、财政部、人力资源社会保障部联合召开电视电话会议,部署2021年大学生志愿服务西部计划重点工作。即日起至5月20日,通过“西部志愿汇”微信公众号和西部计划官方网站(http://xibu.youth.cn)接受普通高等学校应届毕业生或在读研究生报名。
为进一步增强毕业生的志愿服务意识,让学生对西部计划、志愿者工作有更直观的了解,并引导和鼓励更多青年学子投身西部。根据2021年大学生志愿服务西部计划招募工作的相关要求,会计与金融学院于2021年4月19日下午五点在博远楼2115组织全体辅导员学习“西部计划”政策。


我院党委书记兼行政副院长史立军从西部计划的主要任务、实施步骤、保障机制、管理规定四个方面出发,对西部计划政策进行了详细解读,并鼓励毕业班辅导员动员广大青年大学生到条件艰苦的基层去。一是党和国家一贯的青年工作方针指示;二是我校坚持人才培育、服务社会职能的基本要求;三是为了让更多同学在国家建设的一线经受锻炼,增长才干。
西部计划与三支一扶都是基层工作的代表
在等待三支一扶公告的时候
我们等到了西部计划的报名
2021年西部计划报名时间
4月15日-5月20日
接下来跟随团团一起
了解一下西部计划报名方式
以及
西部计划与三支一扶不可忽略的“亲密关系”
你想了解的“西部计划”
大学生志愿服务西部计划(简称西部计划)是经国务院常务会议决定,由共青团中央、教育部、财政部、人力资源社会保障部共同组织实施的一项重大人才工程。
项目自2003年实施以来,已累计招募了33万余名高校毕业生和在读研究生,到中西部基层开展基础教育、服务三农、医疗卫生、基层青年工作、基层社会管理、服务新疆、服务西藏等方面的志愿服务工作,在全社会尤其是青年中唱响了到西部去、到基层去、到祖国和人民最需要的地方去建功立业的时代旋律。
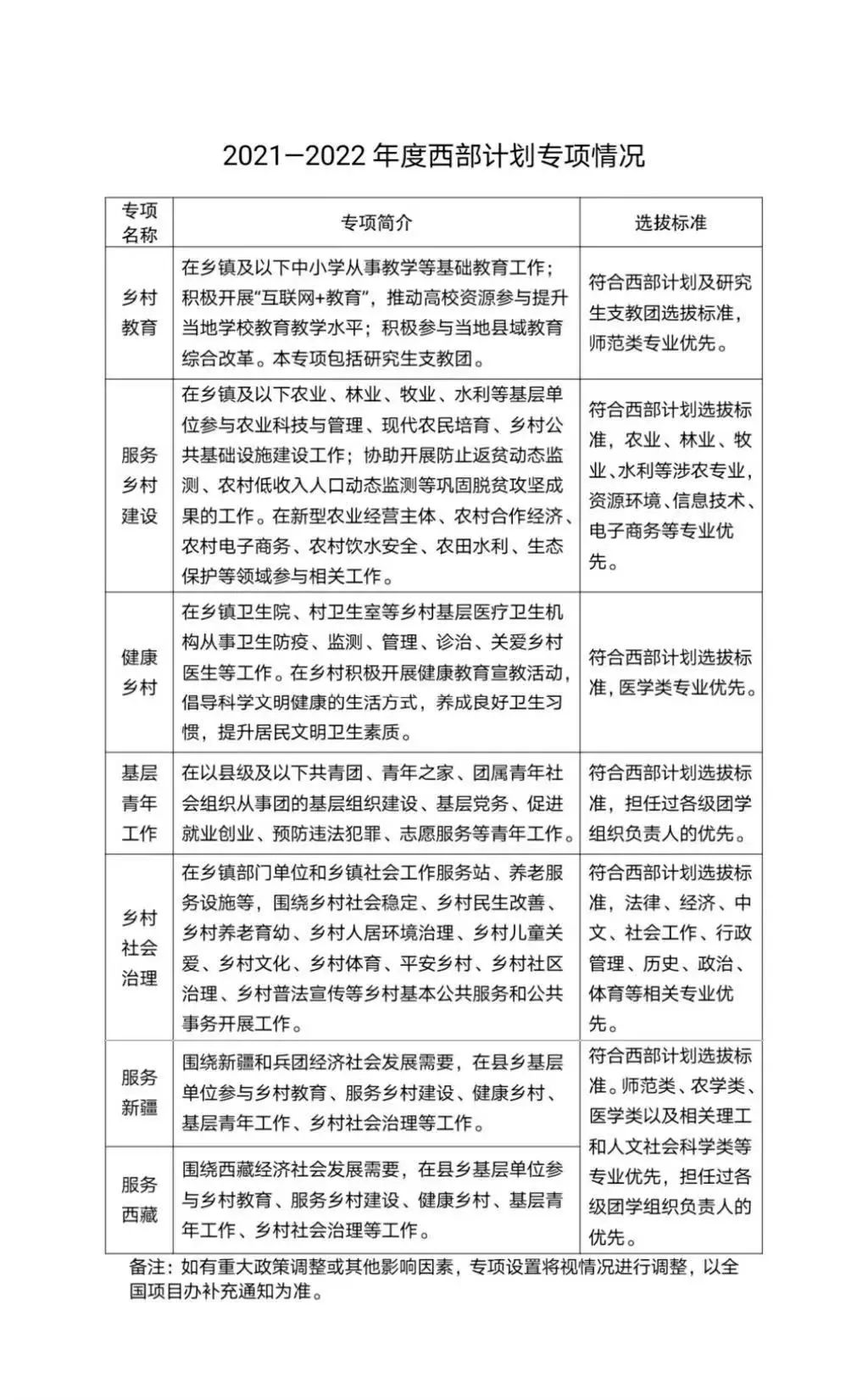
2020—2021年度,由中央财政支持,面向普通高等学校(教育部《全国普通高校名单》所列高校)应届毕业生或在读研究生,按照公开招募、自愿报名、组织选拔、集中派遣的方式,招募选派一定数量的西部计划全国项目志愿者到西部地区基层工作(含已招募的第二十二届中国青年志愿者扶贫接力计划研究生支教团志愿者)。西部计划的服务内容分为基础教育、服务三农、医疗卫生、基层青年工作、基层社会管理、服务新疆、服务西藏7个专项,志愿者服务期为1至3年,服务协议一年一签。
2021年-2022年度西部计划专项情况

稍等马上承上
西部计划报名流程图




习近平总书记告诉我们
新时代是奋斗者的时代
只有奋斗的人生才称得上幸福的人生
让我们一起带上情怀和梦想
到西部去,到基层去
到祖国和人民最需要的地方去
来西部吧!这里浩瀚的星空会让志向更高远,这里广袤的大地会让脚步更坚实。
来西部吧!这里可爱的孩子需要你们用爱心和知识在他们的心灵埋下理想的种子,并使之生根发芽。
来西部吧!这里热情的乡亲们需要你们用智慧和力量助力他们对美好生活的期待和向往。
来西部吧!这里可以尽情挥洒汗水,释放激情,锤炼自我,服务人民,奉献社会,报效国家。
来西部吧!这里可以体验吃苦的幸福,收获真实的快乐,让团徽熠熠闪光,助党旗高高飘扬。

无奋斗,不青春
用一年的时间
做一件终生难忘的事
到西部奋斗
让青春出彩
欢迎广大青年朋友
踊跃报名参加西部计划
编辑:余溪文