
为让我院辅导员进一步了解建筑与艺术设计学院2021年度奖励绩效积分统计办法、2021年学生工作目标任务书及西安培华学院学生服务站月度考评指标体系评分标准,更好的为学生服务并提升辅导员的职业能力,建筑与艺术设计学院开展第二十八期辅导员微课堂,本期微课堂的主讲人是建筑与艺术设计学院党委书记兼行政副院长权勇太。

根据学校关于2020年教职工绩效工资及部门年终奖励绩效考核发放的意见,结合学院2021年目标任务,为了鼓励教职工在教学、科研、产学研等各方面积极发挥个人优势,根据相关具体要求提升辅导员相关职业能力,推动学院课程、专业内涵建设,提高人才培养质量和专业核心竞争力。




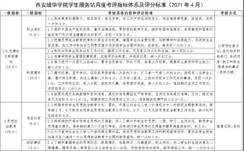
权院长从队伍建设及制度建设、思想政治教育、日常管理、学风建设、服务保障工作等方面,深入解读西安培华学院学生服务站月度考评指标体系及评分标准。精准解读细则,剖析辅导员学生工作的基本要求,了解每月月度考评考核,认真做好工作,按时完成各项要求,关注学生的基本需求,更好地服务学生。



微课堂最后,权院长总结到,通过本次微课堂希望提升辅导员的日常管理能力和水平,同时,利用奖励教科研、产学研、招生就业、教职工获奖、师资引进、学风建设及公共服务等方面,提升工作积极性,鼓励辅导员队伍职业化、专业化建设,以积极地态度应对2021年度的学生工作,为创造更加辉煌的成绩而努力。