法学院

法学院开展2024年大学生创新创业训练计划项目立项答辩评审活动

发布日期:2024-05-20    浏览次数:

我院2024年大学生创新创业训练计划项目立项答辩评审活动于5月20日在格物楼1116会议室顺利开展。本次答辩由法学院赵洁副院长、私法教研室主任高燕老师以及学院团委书记马亮老师担任评委。本次立项评审秉承“公平、公正、公开”的原则,答辩项目共计23个。



本次答辩所有项目均采取现场答辩的形式进行。其中,在关于创新训练项目的评审中,评委们围绕项目的实施目的、意义、选题价值、预期成果以及项目经费使用情况,项目可行性、创新性等指标内容,结合现场答辩情况,进行综合评审。在关于创业训练项目和创业实践项目的评审中,各项目负责人从项目创新点、技术路线、项目预期成果进行展示汇报,评委从项目的运营模式、盈利模式、社会价值性等方面给予客观评判。在认真听取项目组答辩后,评委与项目负责人就项目内容设计、研究方法、预期成果等方面进行了交流,评委结合实际情况指出项目研究的可行性情况,提出中肯意见。



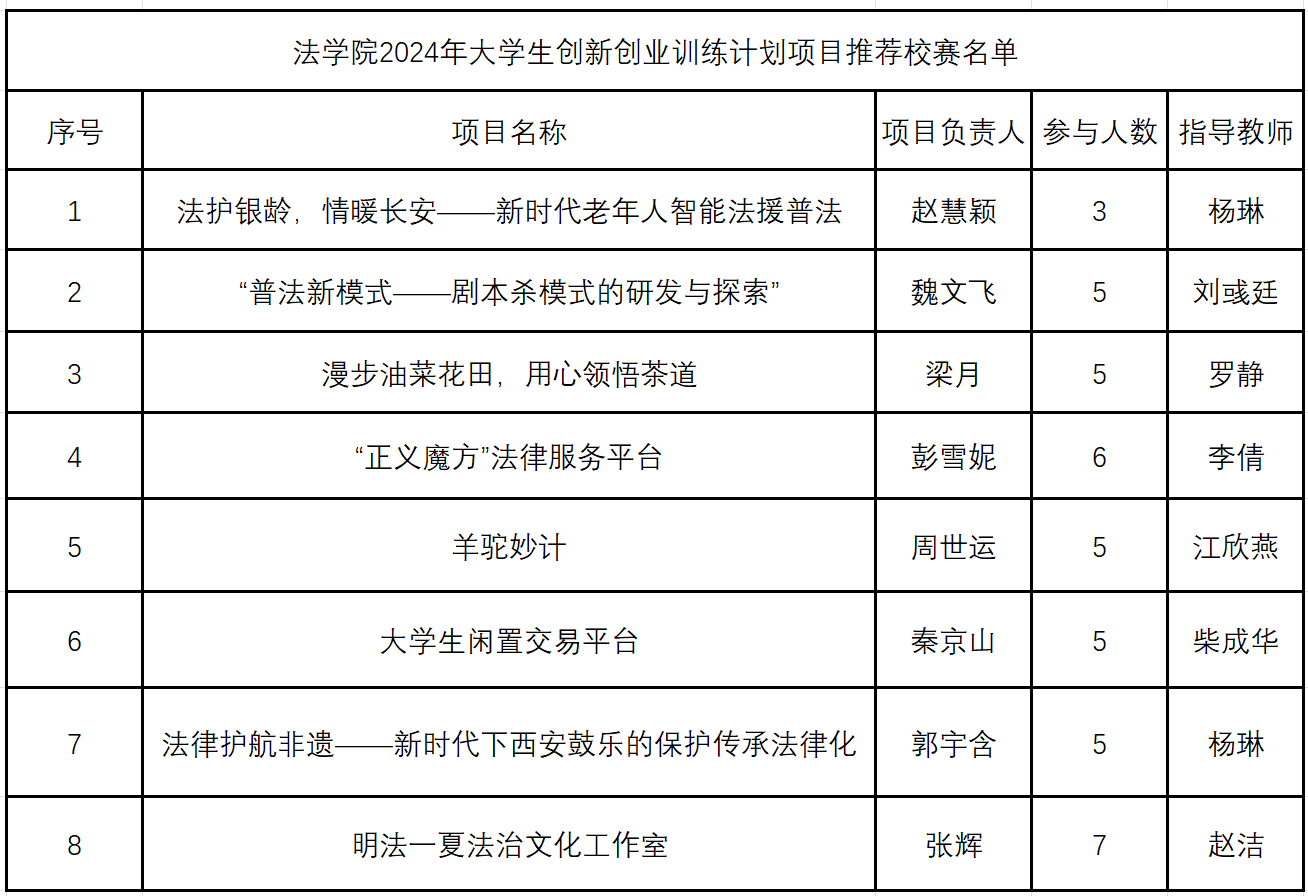
经过学院答辩评审组的打分,最终,“明法一夏法治文化工作室”等8个项目推荐进入校级评审(详细名单见附件)。学院将持续深化创新创业教育改革,促进专业教育与创新创业教育有机融合,进一步加大大学生创新创业训练计划项目的支持力度,培养大学生创新思维和创业意识,提升大学生创新创业能力,培养适应新时代新发展的创新创业人才。

附件: