为切实加强疫情防控常态化背景下学生教育管理工作,引导学生践行文明行为、优化校园环境,传媒学院全体师生开展了“文明举止伴我行”的教育活动,并根据《西安培华学院文明实践行动承诺书》的要求,举行了文明实践行动承诺书签订仪式。各级各系辅导员本着进一步培育和践行社会主义核心价值观的需求,要求同学们争做文明实践行动的倡导者、践行者、引领者。


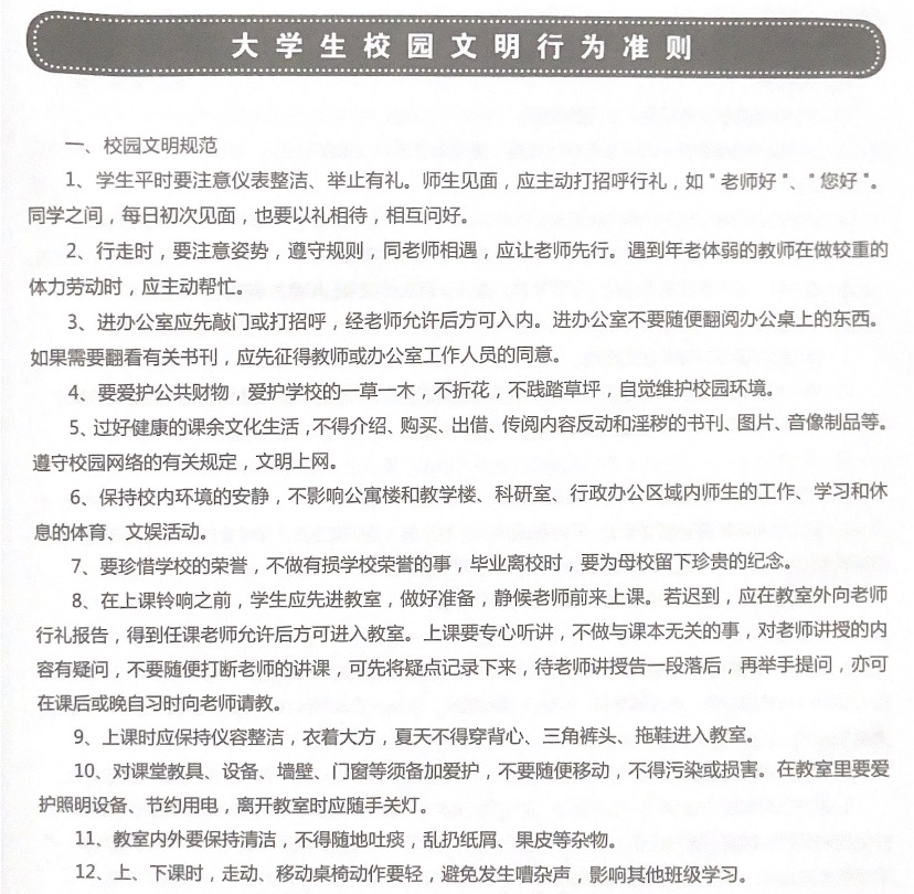
在《西安培华学院校园文明行为准则》里,从大学生举止、言行等方面提了十二点要求,在签订仪式上,辅导员们给同学们先普及了《准则》的内容,并强调随着夏季的来临,大家更要遵守校园文明规范。

冯靖敏老师也为同学们深入讲解了《文明实践行动承诺书》相关内容,加深同学们对《承诺书》的理解。她提醒同学们,不仅在现实中需要文明友善,在互联网上也要文明上网、发表文明的言论。互联网已经是现代生活的重要的一部分,与同学们的生活息息相关。为了营造良好的互联网环境,促进网络健康发展,同学们应该注意遵守网络文明公约,遵守网络道德规范。不侮辱谩骂他人,以礼待人,实事求是,不信谣,不传谣,争做健康网络的创建者,使用者。冯靖敏老师也提到文明用餐的重要性,要求同学们理性消费,不攀比,不浪费粮食,勤俭节约,积极响应“光盘行动”的号召,珍惜粮食。同学们也应该使用学校食堂提供的经过消毒的“公筷公勺”,杜绝使用一次性筷子,保护树木资源。用餐后应当将餐具放到餐具回收处,维护用餐环境。

赵梓涵老师给21级网络与新媒体专业学生代表讲述了《承诺书》相关内容,提醒大家在外出活动时应该做到文明旅游,文明出行。自觉准守《中国公民国内旅游文明行为公约》《中华人民共和国旅游法》有关规定,外出不乱扔垃圾,注意垃圾分类,维护旅游环境卫生。在外注意文明礼貌,恪守公德,礼让老幼病残,礼让女士,不讲粗话。要自觉排队,不插队,不扰乱秩序,注意当地风俗禁忌,保护生态环境,不得践踏草地。在博物馆、文明古迹参观时,应当注意保护文物古迹,不乱涂乱画乱刻,不攀爬、触摸文物,拍照摄像注意是否允许摄像、是否允许闪光灯等规定,注意保护文物。文明出行,文明交通,在外出过程中遵守相关防疫需求,尽量避免前往人流密集处,错峰出行,佩戴好口罩,注意防护。


孙海波老师在签订仪式上说道,社会主义核心价值观是当下指导全社会行为的核心准则,同学们应该加强学习,提高对社会主义核心价值观的认识,理解其内容,将其落实于实践。在日常生活中要将核心价值观牢记在心,亲身实践其内容,从点滴小事做起,团结同学,对人友善,勤俭节约,为集体奉献自我,争做新时代讲文明、懂诚信、知法守法,团结友善的大学生。孙海波老师也要求同学们学习遵守《中华人民共和国道路交通安全法》以及相关实施细则,提醒同学们在生活中坚决执行相关制度,做到六大文明交通出行要求,文明出行,注意安全,争做文明交通的志愿者,营造文明和谐的交通环境。


同学们应当响应学校号召,从点滴小事做起,从你我做起,养成良好的习惯,在生活中践行文明实践行动,积极学习社会主义核心价值观,既是对自己和社会负责,又是给学校争光,我们应当记住校誉至上,做文明诚信的培华人。
编辑:赵梓涵 唐左欣
审核:高嘉炜