——写在培华校名启用90周年之际
奔腾不息的岁月长河中
总有一些穿透未来的重要时刻
在时间的坐标上
镌刻下熠熠生辉的印记
在“培华”校名启用90周年之际
带大家重走来时路
一起了解
何来“培华”,何为“培华”
90年前的7月13日(1935年),随着1928年成立的“西安市第一女子平民职业学校”更名为“陕西省私立培华女子初级染织科职业学校”,“培华”校名从此启用。“培华”取黄炎培的培,中华职教社的华,意为基础之巩固、前途之发展,也意在突显“培育英才、振兴中华”的办学愿景和“打好教育基础、促进国家发展”的远大理想。培华从一开始就与国家前途、中华命运息息相关、密不可分,孕育着教育救国的红色基因,沉淀下深刻厚重的家国情怀。


由陕西人民出版社出版的《西安市教育志》中记载了学校的起源和性质

培华女职校董会章程中记录学校名称,“培华”,意在强调“巩固之基础,前途之发展”的办学理念
今天,“培华”二字跨越时空,伴随学校发展走过了90载春秋,是它把西安第一女子平民职业学校继承并发展到了新时代,是它把学校与近代职业教育先驱黄炎培先生以及“中华职教社”紧密相连。它彰显了学校与职业教育一脉相承的深厚渊源,又承载了新时代助力教育强国的伟大梦想。近百年来,培华与历史同步、与时代同向、与祖国同行,在浓烈的家国情怀驱动中,矢志教育报国、锐意探索,形成了光荣的爱国传统与优良的办学基因。
教育是永不熄灭的薪火,是执着深耕的坚守,是知行合一的实践,更是跨越时空的永恒信念。近百年来,培华人以行动为标尺,他们赋予了“培华”这个校名朴素的传承力;以岁月为轨迹,他们赋予了“家国”这份担当强大的感召力。

陕西省教育厅1987年2月给时任陕西省委书记白纪年、省委副书记周雅光、陕西省政府副省长林季周关于培华历史脉络的报告
今天,当我们站在面向百年起承转合的重要历史时期,回首培华人艰苦跋涉的峥嵘岁月,令人崇敬和感动的是一代代培华人把“矢志教育的家国情怀”作为共同的价值追求,以“位卑未敢忘忧国”的博大胸怀,把教育救国、爱国、报国、兴国和强国的使命扛在肩上、责任印刻在心中,创造了培华昨天的辉煌和今天的成就。培华开创了陕西民办教育的先河,用行动向人们展现了中国民办教育百年发展的宏伟画卷。
建校初衷体现教育救国之心
二十世纪初,中华民族工商业得到快速发展,一大批实业家希望通过“实业救国”实现富民强国梦想,在此影响下教育界人士也想改变落后的教育方式,通过“教育救国”为国家寻找救亡图存之道。黄炎培联合教育界、实业界人士成立了中华职业教育社,形成了“使无业者有业、使有业者乐业”“双手万能 手脑并用”“敬业乐群”的职业教育思想。在黄炎培职业教育思想的影响下,1928年2月吴云芳、梁午峰、石雨琴等人,在中华职教社的指导下筹建了陕西女子职业教育促进会,由陕西女子职业教育促进会举办了西安第一女子平民职业学校(平民女职是西安第一所由社会团体举办的初级女子职业学校)。平民女职致力于女性解放,培养女性独立精神和谋生技能,招生的对象为失学、失业、逃荒逃难的女青年,甚至一些逃婚的妇女,不论出身、不限年龄、不分文化程度,只要愿意学习都可以成为学校的学生。



中华人民共和国地方志丛书《陕西省志-教育志》中记载吴云芳、梁午峰、石雨琴等人举办了西安第一女子平民职业学校(后改名培华女子职业学校)的事迹
学校学制为半年,培养女性学习生活知识和文化知识,重点放在学习掌握生产技能上。培养的学生技能娴熟、作品优良,学校办学成果得到了社会的积极响应与肯定,还被评为“全国十大优良职业学校”。学校为解放女性,追求妇女平等、独立和提升谋生技能持续贡献力量,为处于封建势力压迫下的广大妇女打开了新窗口,为积贫积弱的旧中国贡献人才智慧,践行了通过教育来实现救国梦想的理念。
抗战办学激发教育爱国之举
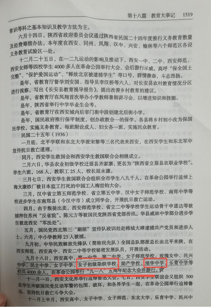
1938年初,日军大举侵入中原腹地并向西推进,西安就成为了抗日的大后方。在民族危亡的关头,培华师生以实际行动支援抗战、保家卫国。据《陕西省省志》有关记载,培华女职学生与西安高中、第一中学、女子师范学校、乐育中学等4000余人在革命公园举行“九一八”五周年纪念大会并游行。

由陕西人民出版社出版的《陕西省省志》中记载了学校抗日活动
1937年12月至1938年上半年,学校师生以各种形式支援抗战、抗日救国。全校师生集中力量上午上课,下午投入生产,为参战前线制作棉被500条,缝制大衣30件。1938年5月,培华女职还腾出销售处门面房,让给从山西中条山抗日战场送回的伤员临时居住。女职的学生们还自发组织缝制了100条毛巾,精心在上面绣上“浴血抗战”四个字,送到每个伤病员手中,激励这些抗日将士们安心养伤,争取早日回到战场继续杀敌。

培华女职抗战时期的一页日志记录:“敌军于十二月十三日攻陷南京,此耻当谨记之”
为了努力生产支援前线,培华女职还与省建设厅下属的合作委员会商定推广新的织布方法,指派培华毕业生郭俊英等7名学子,前往兴平、咸阳、礼泉等地组织传习所,向当地妇女传授脚踏机器织布机的操作,以改变传统的手工织布法,极大地提高了织布的效率和质量,推动了大后方的生产,有力地支援了前线的抗战。培华女职用实际行动参与抗战、保家卫国,把“家国情怀”深深地印刻在信念中、体现在行动上。
体制变革饱含教育报国之情
西安解放后,学校进入了过渡期。培华职校组织师生订立《爱国公约》及个人执行计划,学唱新国歌和红色歌曲,激发爱国热情,活跃校园生活。随着地方政府对财经人才的急迫需要,学校坚决执行政府决定,办学体制由私立变为公办,先后更名为西安第一财经学校、西安市财经学校,专门为西北地区培养财经人才。

《西安市教育志》第四篇第三节(218页)记载西安市第一财经学校的前身是培华职业学校

《西安市教育志》第500页记载西安第一财经学校与第二财经学校合并为西安市财经学校
学校改制后,全体师生满怀激情投入到国家交给的光荣任务中,全身心提升教学质量,培养综合素质过硬、专业基础扎实的财经人才。经过几年的培养,西北地区财经人才缺乏得到极大缓解,并逐步饱和。

1956年7月,西安市财经学校向西安市教育局报告,准备迁往东北长春。报告中记录迁校原因为“上级指示”
随后学校又积极响应国家号召,集体迁往东北,组建国家统计局长春统计学校。无论是更名为西安市财经学校还是迁往东北,培华先辈们总是积极响应国家号召、服务国家需要、听从政府安排,以国家利益与大局为重,在为人民服务、为社会服务、为社会主义建设服务方面做了大量的工作。这一时期学校还积极参加政治活动,对学生进行爱国主义、集体主义、为党为国效力教育,一心一意为新中国培养财经管理人才,为新中国的经济建设贡献了全部力量。这种心怀家国、情系教育的执着无不体现了爱国之情。

《长春民盟六十年史录》记录了姜维之校长担任国家统计局长春统计学校副校长
恢复重建延续教育兴国之梦
改革开放初期,为了振兴陕西,增加女性获得高等教育的机会,培养更多的女性人才,充分发挥妇女在“四化”建设中的重要作用和对陕西省经济建设、社会发展中的“半边天”作用,在姜维之老校长等著名教育人士的努力下,西安培华女子大学恢复成立。
培华女大招生对象从参加当年高考的女青年中择优录取,这一抉择为国家建设快出人才、多出人才开辟了一条独特路径。培华女大让女性有更多机会接受高等教育的同时,进而也让更多女知识青年得到了更多就业机会,为培养时代所需的女工程师、女经济学家、女文学家、女医师、女法官等做出贡献。培华女大的恢复成立也是促进教育综合发展、人才多元培养的重要探索与实践,培华女大成为新形势下全国最早实践党的“多层次、多形式办学”政策的第一批学校,拉开了陕西民办高等教育的大幕。
培华女大还受到党和国家领导人的关注与支持。原中央政治局委员、书记处书记习仲勋同志还寄语培华“办了个女子大学是一件很好的事”还说到“不论办什么事情,首先要考虑到国家、考虑到党”,原全国政协副主席、中国佛教协会会长赵朴初题写“西安培华女子大学”校名。培华女大的恢复成立为西安以及陕西的地方经济建设和社会发展作出了重要贡献,进一步使培华女性教育基因得以传承和发扬光大,更为重要的是赓续和传承了培华教育兴国之梦。

中共西安市委1985年第76期《工作动态》刊发习仲勋同志接见培华女大校领导
本科教育聚焦教育强国之志
培华始终坚持围绕中心、服务大局,把对党忠诚、服务人民、奉献社会转化为“服务西部地区发展、服务基层建设大局”的自觉行动。姜维之老校长高瞻远瞩谋划升格本科,在社会各界关心和支持以及培华人的辛勤努力下,2003年经教育部批准升格为西部十二省市区第一所民办本科高校,更名为西安培华学院。更名前后的培华紧盯西部大开发战略,及时启动了“本科专业创新工程”,重点加强西部建设所需专业建设,有针对性地为西部大开发培育、培养、储备急需人才,为实施本科教育、走内涵式发展道路带来“创”出了一条新路。
进入新时期的培华,注重自身发展以更好地服务教育强国战略。姜波理事长提出以应用型课程建设为抓手,以“六个一”工程为实施路径,推动产科教深度融合、产学研一体化应用。吸纳企(行)业全方位、全过程参与学科专业建设、课程设置、人才培养和绩效评价,坚持服务地方经济建设和社会发展,不断深化教育教学改革,培养契合产业结构调整与区域经济发展的高素质应用技术型人才,走出一条符合应用型高校服务教育强国战略的培华模式。
弦歌百年铸辉煌,阔步新程谱新篇
百年风雨兼程,恰如长河奔涌,越过重峦、踏平坎坷、终成通途。培华坚持逐光而动、向新而行,以奋斗致敬历史,用胜利再铸荣光,用实干实绩铺展出“政府放心、社会满意、家长信赖、学生认可”办学治校和人才培养生动画卷。当下,“十四五”规划即将圆满收官、“十五五”又将谋划新篇。姜波理事长站在百年历史交汇处、时代发展潮流中,提出“申硕工程”新目标,这标志着培华办学层次和人才培养进入一个新的发展阶段,培华因“申硕工程”再次站在新的历史关口,又将踏上充满光荣与梦想的远征。以职教火种找寻救国之道、于战火淬炼坚守使命担当、用体制变革锻造红色信仰、借恢复重建再续教育血脉、凭改革创新引领时代新人的百年培华一定会以自身的战略确定性,从容应对好未来挑战的不确定性,走出一条有培华特色的高水平民办大学之路。
培华从历史深处走来,见证了培育英才的艰辛与执着;向着光明未来奔去,担当起振兴中华的使命与荣光。我们坚信:在习近平新时代中国特色社会主义思想的科学指引下,全体培华人坚持为党育人、为国育才初心使命,赓续优良传统、激扬家国情怀,持续深化办学模式、优化管理体制、提升办学层次、完善保障机制改革,聚力攻坚冲刺申硕,以保持归零的心态、守正创新的姿态、奋发有为的状态,把握机遇、乘势而上,在实现中国式现代化强国新征程上,跑出加速度、干出新成效,以优异成绩喜迎建校百年华诞,奋进强国建设、民族复兴伟业!

作者:培煊平 西安培华学院评论员,主要是围绕学校重要工作或者重大活动发表系列评论文章。旨在解读内涵、明确方向、鼓舞人心、凝聚力量。